SSW Foursquare

Rules to Better Jira - 10 Rules

⚠️ Rules Need Revision!

The Jira rules were somewhat outdated by the upgrade to Jira 4 that changed the dashboard functionality significantly.  They have not been updated yet and we await a decision on how much effort it is worth expending before any changes commence.

I had to make this note a new rule as I could not see a way of adding a note to the site without changing the title.

  • Uly
  1. Do you know why SSW is using Jira?

    To help track and prioritise Sys Admin tasks - It has the following key features that help us to work efficiently on the right things in a visible way:

    1. User definable workflow
    2. User definable dashboards that can show all a user's tasks etc. or all tasks related to a particular project
    3. User definable links between issues
    4. User definable fields, screens, notifications (emails), statusus, resolutions, priorities, issue types, permissions, security, filters, displays and reports
    5. Versions whereby tasks can be assigned to versions which then form an SSW release plan
    6. Full visibility of everyone's work to everyone else

    Of all the features above the Dashboard is the one with greatest value.  We are able to configure dashbaords for individuals to know exactly what work they should be doing by when.  We can configure dashboards to summarise a projects status.  Consequently, non-power users of Jira can quicklty see what is going providing the visibility that we all need.
    Clearly other products (like TFS) have similar features and we will be using TFS for other projects

  2. Do you know how your System Dashboard can help you? (this is the most important feature in Jira)

    TheSystem Dashboard is the Default Dashboard that is displayed as the Home Page when you enter Jira; it is all about YOU. It contains a summary of the issues that you should be dealing with immediately, those issues you are working on and have queued to work on and those issues that you have requested from others and are still outstanding.

    The dashboard consists of a number of portlets configured by the Jira Administrator so they can be changed. You can also take a copy of the System Dashboard and modify it, name it and then share it with others. See the page on the SysAdmin dashboard. Portlets often use Filters to display their contents. Filters are also user-definable and shareable. You can search on dashboards and filters and put any of them into your favourites.

    The System Dashbaord has two columns and three main "areas"; these areas only appear if they are relvant to you as a user and have have current content.

    1. Issues requiring your immediate attention
    2. Reported Issues
    3. Assigned Issues

    It will also show your Favourite Filters which are very useful.

    System Dashboard example:

    SystemDashboardExample The specification of the dashboard is:

    SystemDashboardSpec

  3. Do you know how to create issues in Jira?

    If the task is for SysAdmins you can send an email to the Jira email account with the summary in the subject and the description in the message body. However, if more information is required you will then be asked a quesion in Jira. Do you know how to answer it?

    A better way, and the way it must be done for all other projects, is to create an issue in Jira...

    Create Issue1

    CreateIssue2

    Somebody should quickly acknowledge and priortise it and you can see it in your dashboard. Once prioritized, you will be able to track it.

  4. Do you know how to track requests in Jira?

    Once you have created your issue (request) and you remain the Reporter, there are several ways you can track them, the most important is via your Dashboard ; see how to intepret your dashboard here.

    Other ways are:

  5. Do you know how to answer a question in Jira?

    On receiving an email from Jira with "Questioned" in the subject or seeing a questioned task in your dashboard, you should open the task .....

    You can open the relevant task in two ways:

    Once the task is displayed:

    TaskToAnswer

    You decide whether it is still required or not.If it isn't - select Close and choose a relevant resolution:

    ClosingFromQuestion

    Otherwise, if it is still required, select Answer and complete the fields as shown, please read the description of the fields carefully:

    Answer

    Once you have completed all required fields and pressed the Answer button, the task will be saved and put back on the Assignee's "New" queue.

    You can see how this is part of the workflow.

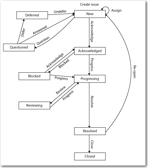
  6. Do you really know what a Jira Workflow is?

    The workflow controls how an issue is taken from creation to closure via a Done or Not Done governing who does what at what point. The workflow has several states in which a given number of transitions (actions within a state) can be taken by different people according to their role.

    Here is a description of the main states of the SSW workflow:

    1. New - When a new issue on your dashboard, it is either completley new, just assigned to you, just re-opened, just answered or just brought out of Deferred. Whatever the reason you should immediately either:

      • Assign it to somebody else ; this leaves it in New
      • Question - asks the Reporter a question about the issue which puts it in Questioned state
      • Update - this allows you yo set fields such as Priority, Due Date etc. without changing the status
      • Acknowledge - this puts it in Acknowledged State and means that you know about it and will do it as specified. If you can't make a due date set or an estimate has been made that is unrealistic; you should Question the reporter.
      • Progress - this puts it in the state of progressing and means that you are working on it and it will be completed as requested (due date/release number/time estimate)
      • Block - puts it in Blocked state awaiting some other event
      • Resolve Issue - this means that you have completed the task including checking in any code etc.
    2. The normal workflow is New, Acknowledged, Progressing, Resolved, Closed.
    3. An issue can be Questioned from New, Acknowledged or Progressing states; on Answer it returns to New
    4. An issue can also be Blocked from New, Acknowledged or Progressing states. It can be brought off Blocked by either Acknowledge, Progress or Resolve
    5. An issue can be Deferred only by the Reporter from Acknowledged or Questioned states; if the Assignee wants it Deferred, they should ask the Reporter via a Question.
    6. From Resolved state, the Reporter then closes the issue if satisfied with the outcome; otherwise it can be reopened. If it is a Development issue; the Reporter should test Defects on Local Staging and new development in ClientDev. Other issues are closed according to whether the reporter is satisfied with the resolution.

    The following digram shows the main flows:

    Workflow

    (A table further defining the workflow this will appear here in due course)

  7. Do you undertand the roles of Reporters and Assignees and their responsibilities?

    The Reporter is the person requesting the work, will answer any questions on it, review it if required and accept (Close) it once Done or Not Done.  The Reporter must respond to questions from the Assignee to keep the workflow going and not hold the Assignee up allowing the Assignee to work efficiently on the right things in a visible way.

    The Assignee is the person currently assigned to the task and is responsible for taking it through the workflow to Done or Not Done. The Assignee must maintain the current priority, status and due date (when used) so the Reporter, and anyone else interested or watching, are kept informed efficiently providing complete visibility.

  8. Do you know how to ask a question about Jira or make a request for a Jira improvement?

    If you don't understand something in Jira and want it explained, simply Create an Issue in the project Jira of type Task [like this](/do-you-know-how-to-create-issues-in-jira.  If the question is good for all, it will be made into a rule for all.  If the suggestion is approved, it will be implemented.  You will, of course, be able to trackthe status of what you create so that we can work efficiently on the right things in a visible way.

  9. Do you know how to login to Jira?

    Although we use Windows Domain authentication over LDAP, the domain domain is not required and the username must be in all lowercase. The url for SSW is http://jira.ssw.com.au/

    If you're outside the network you will need the VPN at the moment. We have a task to make it visible externally but we need more external IP addresses first.

    You can track progress on this at: NET-48

    See screen below for sign in details

    SignIn
    Alternate Text

  10. Do you use Jira to keep others informed and not hold them up?

    Summary: Login to Jira and clear the issues from the top left of your dashboard usually by answering a question or closing.

    Jira issues can enter states where it is important that action is taken immediately by either the Reporter or the Assignee. These actions are always quick to do but keep others informed and keep the workflow going.

    Any issues that require your immediate attention appear at the top of the left-hand column (see screenshot later) of your dashboard. Following this rule will ensure that the Reporter always knows the status, priority and plan for the issue resolution and the Assignee is never help up by the Reporter; this empowers you to "work efficiently on the right things in a visible way".

    In the SSW Jira implementation, there are six situations where action is required by you swiftly and these appear on your dashboard in one or more of six filters:

    Dashboard Filter:Status NowYou need to:(As you are Performing the Role of:)Which will change the Status to:
    My Issues to ApproveAwaiting ApprovalApprove or RejectAdamNew
    My Reported Issues to AnswerQuestionedAnswer or CloseReporterNew
    My Assigned Unprioritised Issues--various--Set priority with Update, Acknowledge, ProgressAssigneee--various--
    My Assigned New Prioritised IssuesNewAcknowledge, Progress, Done, Not Done, BlockAssignee--various--
    My Assigned Overdue Issues--various--Update (with new due date), Done, Not DoneAssignee--various--
    My Reported Issues to CloseResolvedClose or Re-openReporterClosed or New

    Note: Most people will only have Reporter actions to perform. Understand more about Reporters and Assignees

    Urgent
    Figure: Your dashboard is your Home Page when you [login like this](/do-you-know-how-to-login-to-jira) and clearly shows the issues that need your immediate attention

We open source.Loving SSW Rules? Star us on GitHub. Star
Stand by... we're migrating this site to TinaCMS